安阳市发布最新限号通知,为应对交通拥堵和环境污染问题采取有效措施。此项措施旨在减少车辆数量,降低尾气排放,缓解道路压力,提高空气质量。市民需按照通知要求,遵守限号规定,共同为城市环境改善做出贡献。此举也是推动可持续发展和绿色出行的重要一步。
为了应对日益严峻的交通拥堵和环境污染问题,安阳市政府决定实施限号措施,本文旨在向广大市民传达安阳市最新的限号通知,以便大家做好出行安排,共同为改善城市交通和环境质量作出贡献。
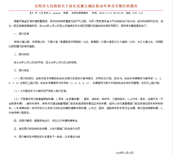
限号背景及原因
随着经济的快速发展和城市化进程的加快,安阳市私家车的数量也急剧增长,交通拥堵和环境污染问题日益突出,机动车排放的尾气已成为空气污染的主要来源之一,严重影响着市民的健康和生活质量,为了缓解交通压力、改善空气质量,安阳市政府决定实施限号措施。
限号通知详情
1、限号时间:自本通知发布之日起,长期执行。
2、限号范围:安阳市城区及部分主要道路。
3、限行规定:对机动车尾号进行限行,具体限行规则将根据交通流量和空气质量状况适时调整。
4、豁免车辆:部分特定车辆,如公共交通车辆、执行紧急任务的警车、消防车、救护车等,不受限号措施限制。
限号措施的意义
1、缓解交通压力:通过限号措施,减少机动车上路数量,有效缓解交通拥堵,提高道路通行效率。
2、改善空气质量:减少机动车尾气排放,改善空气质量,保障市民健康。
3、促进绿色出行:引导市民选择公共交通、骑行、步行等绿色出行方式,推动低碳生活。
市民应对措施
1、关注官方通知:请广大市民密切关注安阳市政府发布的限号通知,了解最新限行规定。
2、合理安排出行:请市民根据限号规定,合理安排出行时间和路线,尽量避免拥堵路段。
3、倡导绿色出行:鼓励市民尽量选择公共交通、骑行、步行等绿色出行方式,减少私家车使用频率。
政府配套措施
1、加大公共交通投入:安阳市政府将加大公共交通基础设施建设投入,提高公交、地铁等公共交通的运输能力,方便市民出行。
2、完善骑行设施:建设更多骑行道、增设自行车停车架等,鼓励市民骑行出行。
3、推广新能源汽车:加大对新能源汽车的推广力度,鼓励市民购买使用新能源汽车。
4、加强执法力度:加强对机动车违法行为的执法力度,确保限号措施的有效执行。
限号措施的长期效益
1、提高市民生活质量:缓解交通拥堵、改善空气质量,提高市民的生活质量。
2、推动城市绿色发展:促进绿色出行,推动安阳市的绿色发展。
3、培养市民文明出行意识:通过限号措施,培养市民文明出行意识,提高交通文明素质。
安阳市最新限号通知是为了应对交通拥堵和环境污染问题而采取的有效措施,希望广大市民理解支持,积极响应,共同为改善安阳市的交通和环境质量作出贡献,安阳市政府将加大投入,完善配套措施,为市民提供更加便捷、绿色的出行环境,让我们携手共进,为安阳市的美好明天而努力!
再次感谢广大市民对安阳市政府工作的支持与配合,我们相信,在大家的共同努力下,安阳市的交通和环境质量一定能够得到改善,我们的生活也将变得更加美好。
转载请注明来自安庆市民办全新学校 ,本文标题:《安阳市限号通知,应对交通拥堵与环境污染的有效举措》



沪公网安备22000000000001号
沪ICP备22000001号
还没有评论,来说两句吧...